烤瓷牙與全瓷牙一字之差卻天壤之別!你的選擇將影響未來十年牙齒健康
烤瓷牙和全瓷牙有什麼區別?當牙齒缺損需要修復時,「烤瓷牙」和「全瓷牙」是醫生常提及的選項。僅一字之差,許多人誤以為它們只是價格不同。實則,從核心材料到長期健康影響,二者存在著本質區別。本文將為您透徹解析,助您做出明智的、影響深遠的決定。

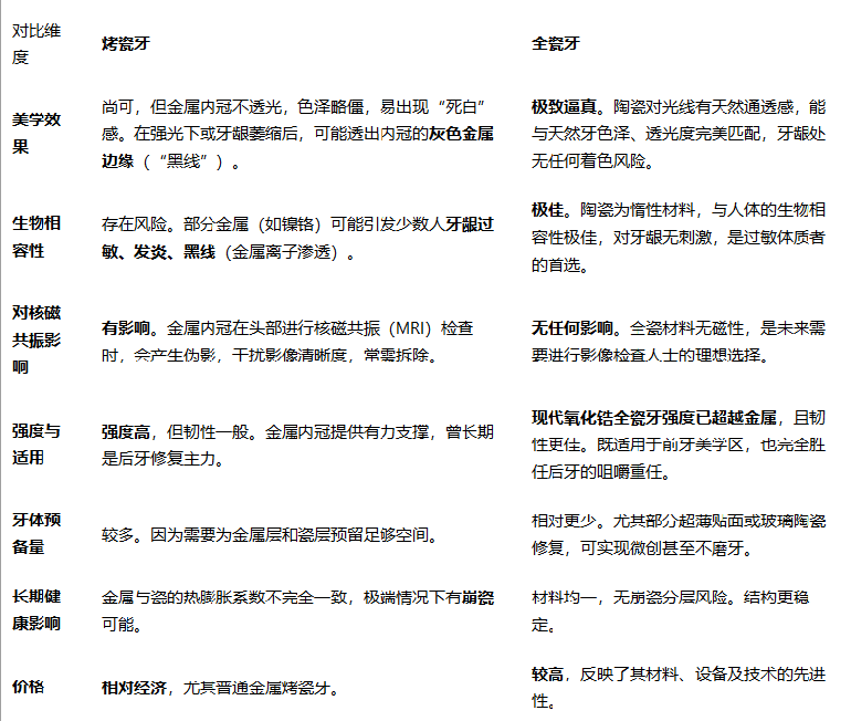
核心揭秘:根本區別在於「內芯」
兩者的根本差異,在於內冠(修復體的骨架)材料:
烤瓷牙(金屬烤瓷牙):內冠是一層金屬(如鎳鉻合金、鈷鉻合金或貴金屬),在其表面高溫燒結上瓷粉。可以理解為「金屬為骨,瓷為皮」。

全瓷牙:內冠和整個修復體均由陶瓷材料(如氧化鋯、玻璃陶瓷)整體切削或燒結而成。是「通體純瓷,表裏如一」。
這一根本區別,衍生出全方位性能的差異。為了直觀地對比,我們來看下表:

深入解析:為何全瓷牙成為現代牙齒修復的首選?
基於以上對比,全瓷牙的全面優勢使其成為當前口腔修復的首選,尤其在三個方面表現卓越:
美學至上,無可挑剔:對於前牙修復,全瓷牙是達成「以假亂真」效果的唯一選擇。它不僅能模仿天然牙的顏色,更能模仿其半透明感和熒光效果,這是任何烤瓷牙都無法實現的。
健康守護,著眼長遠:杜絕金屬過敏和牙齦黑線問題,維護了牙周組織的長期健康。同時,它為未來可能需要的任何醫學影像檢查掃清了障礙。
強度與微創的平衡:以氧化鋯為代表的高強度全瓷材料,其抗彎強度超過1000兆帕,足以承受後牙巨大的咀嚼力。且預備時可更保守,更多保留珍貴的天然牙體組織。
清晰結論:如何選擇?
選擇不再困難,請遵循以下原則:
首選全瓷牙:尤其適用於前牙修復、對美觀要求極高者、已知對金屬過敏者、經常需要做頭部影像檢查者,以及註重長期健康與投資價值的患者。

烤瓷牙的考量:目前主要在預算非常有限、且修復位置在後牙非顯眼處時作為一種經濟方案。若選擇,也建議選用生物相容性更好的鈷鉻合金或貴金屬烤瓷牙,而非普通鎳鉻合金。
溫馨提示:牙齒修復是一項使用長達十年甚至更久的長期投資。在預算允許的範圍內,選擇全瓷牙,不僅是為美麗買單,更是為長久的口腔健康、生物相容性和未來醫療的便利性所做的明智投資。請務必與您的牙醫充分溝通,根據修復部位、功能需求和自身健康狀況,做出合適的選擇。
深港市民即日起至2026年2月28日前 前往深圳愛康健口腔醫院或12間愛康健齒科連鎖門店即享參與以下優惠:生物合金烤瓷牙 880元/顆、鋯美全瓷牙 1680元/顆、格萊美全瓷牙 2580元/顆、E·max美學瓷貼面 1980元/顆、特價進口種植牙 3680元/顆、超聲波保健洗牙 60元/次、菌斑導向專業潔牙158元/次、根管治療 8.5折、牙周治療8折、美國常規樹脂補牙 首顆 半價(原價300元/顆;第二顆起7.5折;非牙髓治療,每個客戶只能享受一次首顆半價)、剝智慧齒減300元/顆(其他拔牙8折)、牙周刮治首顆半價(原價300元/牙,第二顆起按門店優惠執行)、尚白冷光美白牙 980元/全口、美國皓聖種植牙5980元起/顆、瑞典Neoss親水種植牙 6980元起/顆、半口美國進口種植牙 42500元起、半口瑞典進口種植牙 64900元起、青少年金屬托槽矯正 8800元起、成人金屬托槽矯正 12800元起、時代天使comfos隱形矯正 18800元起、Spark臻美聯合矯正 39000元起,如您想約愛康健齒科做烤瓷牙,請通過以下方式進行在線掛號登記即可!

————————————
在線預約<-愛康健口腔->掛號方式如下:
WhatsApp:+86 14775988935
香港官方熱線:00852-62157070
大陸咨詢熱線:0755-61302632
愛康健香港官網【在線預約掛號】
香港官方網站:www.szchike.com/
————————————
香港政府指定使用「香港長者醫療券」深圳牙科機構
2024年8月5日,香港衛生署攜手深圳愛康健口腔醫院等五家醫療機構,於香港特區政府總部,正式簽署「長者醫療券大灣區試點計劃」服務協議。希瑪醫療集團主席林順潮教授、愛康健口腔集團總經理李春山、希瑪醫療集團首席策略及投資總監陳永基代表出席,共同見證這一重要時刻。在醫務衛生局局長盧寵茂教授的見證下,李春山總經理與香港衛生署署長林文健醫生順利完成了長者醫療券服務協議的簽字儀式,標誌著合作新篇章的開啟。

從8月14日起,符合資格申領醫療券的香港長者將可在深圳愛康健口腔醫院使用醫療券支付門診醫療護理費用。羅湖愛康健口腔醫院提供包括牙齒檢查、洗牙、脫牙、補牙、種植牙、烤瓷牙、活動牙、牙周病治療、根管治療、高嵌體等在內的多項牙科門診醫療護理服務,均可使用長者醫療券支付。這一服務覆蓋了長者常見的牙科需求,為他們在大灣區享受高質量的牙科服務提供了便利。
愛康健口腔醫院補牙牙醫介紹
鞏賢平 碩士(副主任醫師/愛康健口腔醫院院長)

深圳愛康健口腔醫院院長,主治醫師,資深種植修復專科醫師,華西口腔醫學院醫學碩士,榮膺國際ICD、WSI雙院士殊榮。從事口腔修復臨床、教學和科研工作近20年,多次赴香港、美國等地進行學習和學術交流,並受邀出席全國口腔修復學術研討會,在微創美學修復領域有着豐富的診療經驗,迄今已完成5000餘例口腔微創美學修復。擅長種植修復,微創美學修復,全口咬合重建等;熟練應用口腔顯微鏡並在顯微放大設備下進行種植手術、牙周美學手術及各類修復操作。熟練處理牙周病及牙體缺失、四環素、氟斑牙的全口美學修復工作,具有豐富的口腔全科診療經驗。
楊福強(主治醫師/口腔醫院副院長)

深圳愛康健口腔醫院副院長,主治醫師,粵港修復醫師,牙科研究會(IADR)會員,深圳口腔醫學會專業委員會委員,德國漢堡大學牙科學院訪問學者。口腔專業畢業後曾在三甲醫院從事口腔診療、科研、教學工作多年,多次在北大口腔醫學院、中山大學光華口腔醫學院等國內口腔專業學府進修學習,累積豐富經驗,操作手法靈巧精確,善於解決疑難案例,擁有1萬多例烤瓷美容修復和牙周治療案例。近年來,多篇論文在國內外核心期刊發表,他主導的《烤瓷牙的遠期效果觀察》、《活動義齒的臨床設計》等論文,多次在國內各地口腔醫療技術研討會上獲得一等獎。擅長冠根一體化牙體牙髓及牙周病的診療,復雜牙的拔除,牙體缺損的嵌體修復,以及烤瓷冠、義齒的修復等方面的診治,在水激光治牙方面有著豐富的臨床經驗。臨床工作中致力於牙體保存,種植修復設計,咬合功能重建,微創美學牙體修復等。
韋柱山 (主治醫師/口腔醫院綜合科主任)

深圳愛康健口腔醫院綜合科主任,主治醫師,全科醫師,美國Beyond冷光美白認證醫師。畢業於蘭州大學口腔醫學院。在牙體牙髓病的診療、口腔固定修復等方面具有豐富的臨床經驗。尤其在前牙美學修復(貼面修復、全瓷冠修復)中有非常豐富的經驗,溫柔嫻熟的臨床操作技巧,多次參加華南口腔展會等大型口腔專業學術交流大會,實時關註與學習行業新技術與診療理念。曾榮獲2017年和2018年廣東民營口腔病例比賽銀獎,2019年廣東民營口腔病例比賽金獎,在集團內年度病例比賽中多次獲獎,2019年曾獲得金獎榮譽。擅長前牙美學修復、種植修復、根管治療、拔牙、補牙、活動牙、烤瓷牙、牙齒美白、瓷貼面及牙齒美容修復等。不僅熟練掌握口腔牙體、牙髓、牙周等常見疾病的治療,並在牙齒美白技術上獨具一格,對修復各種色素牙、氟斑牙、四環素牙、黃牙等有豐富經驗。
李洪偉(副主任醫師/口腔醫學碩士)

深圳愛康健口腔醫院口腔修復專科醫生,副主任醫師, 華西口腔臨床醫學碩士, 畢業於四川大學華西口腔醫學院。 主修口腔修復專業,從事口腔修復學臨床、教學和科研工作10余年,具有豐富的口腔修復臨床工作經驗,參與編著《全瓷修復技術》(人民衛生出版社)。李主任於2018年獲得廣東省民營口腔醫師病例展示競賽銀獎,2019年獲得金獎。擅長牙齒美容修復,各類牙列缺損的固定及活動義齒的修復、牙齒貼面、烤瓷牙、全瓷牙、鑄造支架式可摘局部義齒、 數字化修復、種植上部義齒修復等。在口腔數字化修復、口腔色度學、口腔仿生材料等領域進行過深入研究,成績顯著。善於結合面部黃金比例、笑線比例等美學理念,運用DSD、層塑、瑞士SIC等技術為顧客定製個性化的修復方案恢復牙齒正常功能的同時實現牙齒的美學效果,對臨床口腔常見多發疾病治療有豐富經驗。
趙瑩 (主治醫師/口腔醫學碩士)

深圳愛康健口腔醫院口腔修復醫生,主治醫師,畢業於蘭州大學口腔醫學院,中山大學光華口腔醫學碩士。曾在深圳市人民醫院學習進修一年,曾被集團選派前往韓國首爾口腔整形醫院進行學術交流和學習,青年骨幹醫生,數次獲得省內口腔修復病例大賽優秀獎。擅長對牙體牙髓、各類義齒修復、外科拔牙、復雜牙周病的系統治療等方面有豐富的臨床經驗,在多發病聯合診治中有獨到思路,製定科學的治療計劃。熟悉掌握口腔科常見病、多發病的診斷、治療工作。
蔡慶祥 (副主任醫師/口腔修復醫師)

深圳愛康健口腔醫院綜合科醫生,副主任醫師,集團修復學科小組成員,國內經驗豐富的修復醫生,畢業於佳木斯大學口腔醫學專業,曾在三甲醫院從事口腔診療,教學,科研工作,積累了豐富的口腔臨床經驗,理論基礎夯實,工作細致耐心,追求舒適化診療技術。多次參加國內外口腔專業技能培訓學術交流會,註重整體方案考量,追求舒適治療以無痛快捷的方法解決客戶口腔問題。擅長牙齒美容修復,阻生齒微創拔除,固定義齒二次修復,全口義齒製作,現代根管治療技術,熟練應用CAD/CAM及DSD微笑設計等 數字化技術於臨床工作中,並成功服務於近萬名新老客戶。

